1页
2页
3页
4页
5页
6页
7页
8页
9页
10页
11页
12页
13页
14页
15页
16页
17页
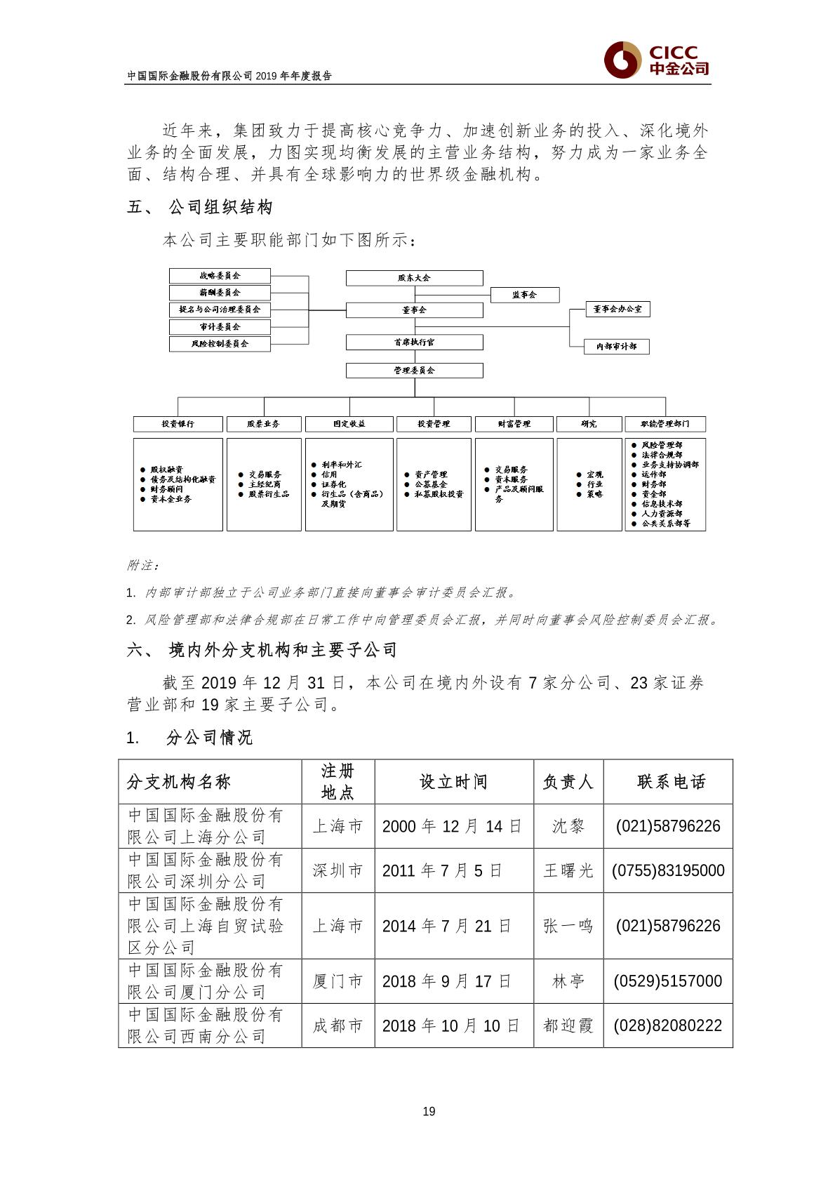
18页
19页
20页
21页
22页
23页
24页
25页
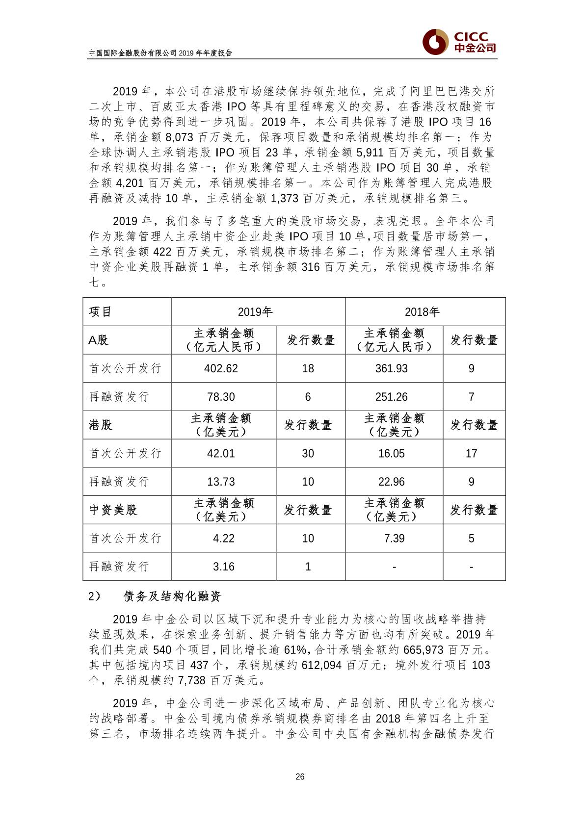
26页
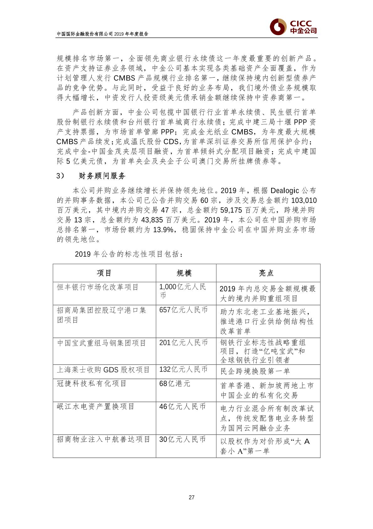
27页
28页
29页
30页
31页
32页
33页
34页
35页
36页
37页
38页
39页
40页
41页
42页
43页
44页
45页
46页
47页
48页
49页
50页
51页
52页
53页